Trong bối cảnh nền nông nghiệp bền vững và xu hướng sống xanh đang trở thành ưu tiên hàng đầu, việc tái chế rác thải hữu cơ thành phân bón dinh dưỡng tại nhà là một giải pháp vô cùng thiết thực. Tuy nhiên, trở ngại lớn nhất của người làm vườn chính là thời gian phân hủy kéo dài và mùi hôi khó chịu phát sinh trong quá trình ủ. Để giải quyết triệt để vấn đề này, sự kết hợp giữa chế phẩm vi sinh gốc và nguồn nguyên liệu sẵn có trong gian bếp đã tạo nên EM1 Men Vi Sinh Nước Gạo: EM1 Nước Gạo Ủ Phân Nhanh. Đây không chỉ là một phương pháp tiết kiệm chi phí mà còn là bí quyết giúp đẩy nhanh tiến độ chuyển hóa chất hữu cơ, tạo ra nguồn phân bón sạch, giàu vi lượng cho cây trồng một cách an toàn và chuyên nghiệp nhất.

Công dụng của EM1 men vi sinh nước gạo trong ủ phân
Việc sử dụng EM1 Men Vi Sinh Nước Gạo: EM1 Nước Gạo Ủ Phân Nhanh mang lại những lợi ích vượt trội so với các phương pháp ủ truyền thống. Bản thân nước gạo chứa rất nhiều vitamin nhóm B, tinh bột và các khoáng chất thiết yếu, khi được lên men cùng chế phẩm EM1 (Effective Microorganisms), nó trở thành một “môi trường nuôi cấy” lý tưởng cho các lợi khuẩn phát triển bùng nổ.
Thúc đẩy quá trình phân hủy chất hữu cơ cực nhanh
Cơ chế cốt lõi của EM1 Men Vi Sinh Nước Gạo: EM1 Nước Gạo Ủ Phân Nhanh nằm ở hệ vi sinh vật đa dạng bao gồm vi khuẩn lactic, nấm men, và vi khuẩn quang hợp. Khi được đưa vào đống ủ, các vi sinh vật này lập tức kích hoạt quá trình tiết ra các enzyme ngoại bào mạnh mẽ như Protease (phân giải protein), Amylase (phân giải tinh bột), và đặc biệt là Cellulase (phân giải cellulose – thành phần khó phân hủy nhất trong rác thải thực vật).
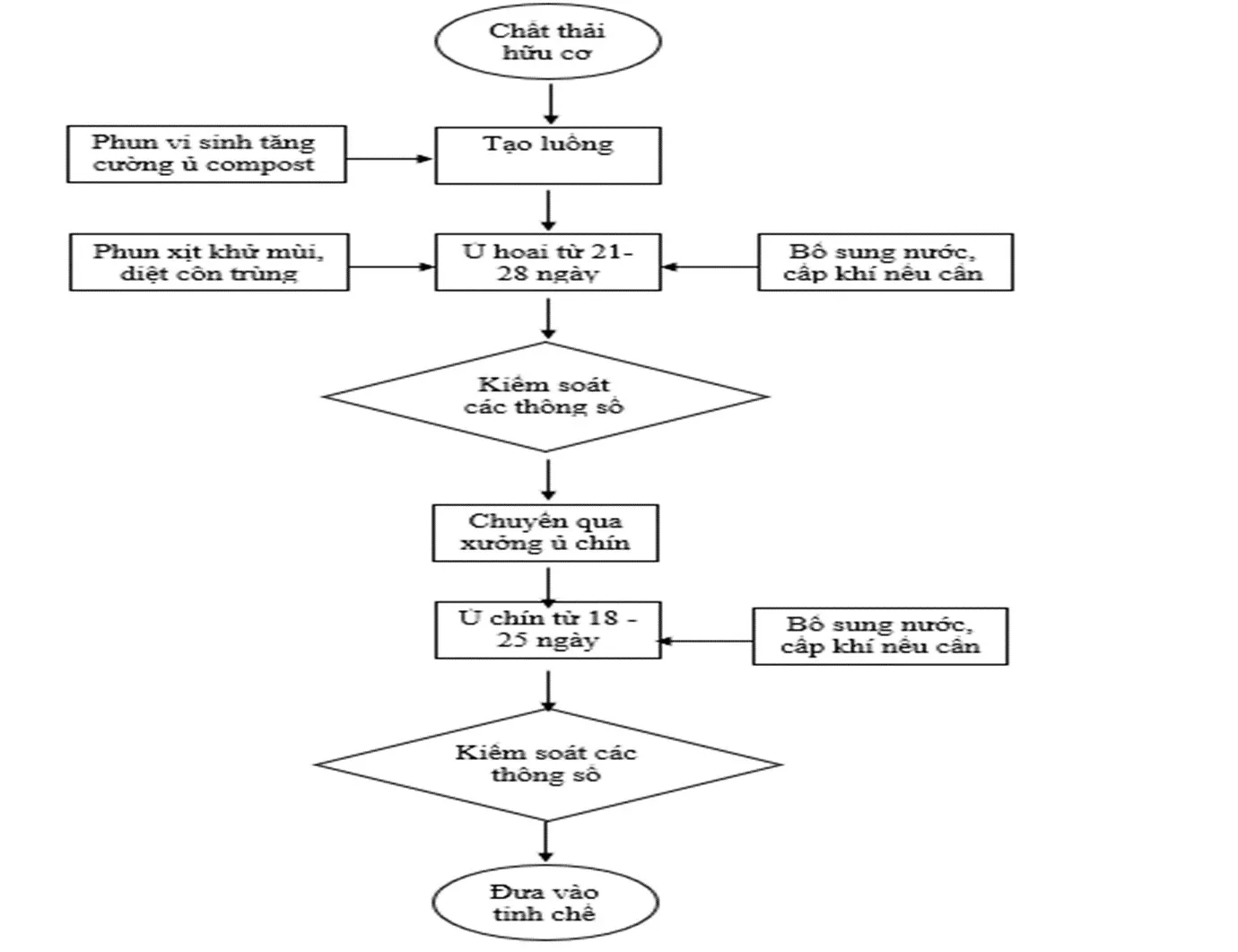
Trong điều kiện ủ thông thường, các sợi cellulose cứng cáp trong lá cây, rơm rạ hay vỏ trái cây có thể mất từ 3 đến 6 tháng mới hoai mục. Tuy nhiên, dưới tác động của hệ vi sinh vật từ EM1 nước gạo, các liên kết hóa học phức tạp này bị bẻ gãy nhanh chóng. Quá trình này không chỉ làm giảm kích thước rác thải mà còn chuyển hóa chúng thành các dạng mùn hữu cơ, axit amin và các chất hòa tan mà rễ cây có thể hấp thụ ngay lập tức. Kết quả là thời gian ủ phân được rút ngắn xuống chỉ còn 1/3 so với thông thường, giúp người làm vườn nhanh chóng có nguồn phân bón kế tiếp cho mùa vụ.
Khử mùi hôi rác thải và tiêu diệt mầm bệnh
Một trong những nỗi ám ảnh lớn nhất khi ủ phân hữu cơ tại nhà, đặc biệt là ở khu vực đô thị, chính là mùi hôi thối phát sinh từ quá trình phân hủy kỵ khí tạo ra khí Amoniac (NH3) và Hydro Sulfua (H2S). EM1 Men Vi Sinh Nước Gạo: EM1 Nước Gạo Ủ Phân Nhanh đóng vai trò là một “bộ lọc sinh học” cực kỳ hiệu quả. Các vi khuẩn trong EM1 sẽ ức chế sự hoạt động của các vi sinh vật gây thối rữa, thay thế quá trình thối rữa bằng quá trình lên men thơm (tương tự như lên men chua).
Bên cạnh đó, trong quá trình hoạt động, vi khuẩn Lactic trong hỗn hợp EM1 nước gạo sẽ sản sinh ra axit lactic, làm giảm độ pH của đống ủ xuống mức thấp (khoảng 3.5 – 4.5). Môi trường axit này kết hợp với nhiệt độ phát sinh trong quá trình ủ nhiệt sẽ tiêu diệt hầu hết các loại vi sinh vật gây bệnh nguy hiểm như Salmonella, E. coli và các loại trứng giun sán, mầm mống nấm bệnh có hại cho cây trồng. Điều này đảm bảo rằng thành phẩm phân bón cuối cùng không chỉ giàu dinh dưỡng mà còn hoàn toàn sạch khuẩn, an toàn cho người sử dụng và môi trường đất.

Cách tự làm và sử dụng EM1 nước gạo ủ phân nhanh
Để tối ưu hóa chi phí và tăng cường hiệu lực của vi sinh, việc nhân sinh khối EM1 từ nước gạo là một kỹ thuật quan trọng mà bất kỳ nhà làm vườn chuyên nghiệp nào cũng nên nắm vững. Quy trình này giúp gia tăng số lượng lợi khuẩn lên gấp nhiều lần trước khi đưa vào ứng dụng thực tế.
Quy trình nhân sinh khối EM1 từ nước gạo tại nhà
Nhân sinh khối (hay còn gọi là tạo EM thứ cấp) từ nước gạo giúp tận dụng nguồn dinh dưỡng sẵn có để tạo ra một lượng lớn dung dịch tưới ủ chất lượng cao. Dưới đây là các bước thực hiện chi tiết:
-
Chuẩn bị nguyên liệu:
- 1 lít chế phẩm EM1 gốc (dạng dịch).
- 20 lít nước vo gạo (nên dùng nước vo gạo đậm đặc của lần vo đầu tiên).
- 1 lít rỉ mật đường (hoặc 1kg đường nâu/đường tán).
- Thùng nhựa có nắp đậy kín (dung tích khoảng 25-30 lít).
-
Các bước tiến hành:
- Bước 1: Hòa tan rỉ mật đường vào nước vo gạo. Khuấy đều cho đến khi đường tan hoàn toàn. Nước vo gạo cung cấp vitamin B và tinh bột, trong khi rỉ mật đường đóng vai trò là nguồn năng lượng (Carbon) cho vi sinh vật “thức tỉnh” và nhân lên.
- Bước 2: Đổ 1 lít EM1 gốc vào hỗn hợp trên. Khuấy nhẹ tay để vi sinh phân bổ đều.
- Bước 3: Đậy kín nắp thùng để tạo môi trường yếm khí tùy tiện. Đặt thùng ở nơi thoáng mát, tránh ánh nắng trực tiếp từ mặt trời.
- Bước 4: Sau khoảng 3-5 ngày, bạn sẽ thấy trên bề mặt xuất hiện một lớp màng trắng mỏng và có mùi chua ngọt dễ chịu. Đây là dấu hiệu cho thấy vi sinh vật đang hoạt động mạnh. Sau 7-10 ngày, quá trình nhân sinh khối hoàn tất, bạn đã có dung dịch EM1 Men Vi Sinh Nước Gạo: EM1 Nước Gạo Ủ Phân Nhanh thứ cấp để sử dụng.

Hướng dẫn kỹ thuật ủ phân hữu cơ với EM1 nước gạo
Sau khi đã có dung dịch EM1 nước gạo chất lượng, việc ứng dụng vào quy trình ủ phân cần tuân thủ các nguyên tắc kỹ thuật để đạt hiệu suất cao nhất.
-
Phân loại và sơ chế rác thải:
Các loại rác thải hữu cơ như rau củ quả thừa, vỏ trái cây, bã đậu nành, bã cà phê cần được cắt nhỏ hoặc băm nát. Kích thước rác càng nhỏ, diện tích tiếp xúc của vi sinh vật càng lớn, giúp EM1 Men Vi Sinh Nước Gạo: EM1 Nước Gạo Ủ Phân Nhanh thẩm thấu và phân hủy nhanh hơn. -
Phối trộn theo lớp (Phương pháp Lasagna):
- Rải một lớp vật liệu hữu cơ dày khoảng 10-15cm vào thùng ủ hoặc hố ủ.
- Dùng bình xịt phun đều dung dịch EM1 nước gạo lên bề mặt lớp rác. Đảm bảo rác được làm ẩm nhưng không quá sũng nước.
- Rắc thêm một lớp mỏng cám gạo hoặc chế phẩm EM dạng bột (nếu có) để tăng cường mật độ vi sinh.
- Tiếp tục lặp lại các lớp cho đến khi đầy thùng.
-
Kiểm soát độ ẩm:
Độ ẩm là yếu tố sống còn. Độ ẩm lý tưởng cho đống ủ duy trì ở mức 60-65%. Cách kiểm tra đơn giản nhất là nắm một nắm vật liệu ủ trong tay: nếu thấy nước rịn ra kẽ ngón tay nhưng không nhỏ giọt là đạt yêu cầu. Nếu quá khô, hãy phun thêm dung dịch EM1 Men Vi Sinh Nước Gạo: EM1 Nước Gạo Ủ Phân Nhanh. Nếu quá ướt, hãy bổ sung thêm các vật liệu khô như lá khô, rơm rạ hoặc trấu hun. -
Đảo trộn và theo dõi:
Cứ sau khoảng 7-10 ngày, tiến hành đảo trộn đống ủ một lần để cung cấp oxy (nếu ủ hiếu khí) và giúp vi sinh vật phân bổ đều hơn. Bạn sẽ thấy nhiệt độ đống ủ tăng lên (có thể lên tới 50-60 độ C), đây là dấu hiệu tốt cho thấy quá trình phân hủy đang diễn ra mãnh liệt.
Lưu ý để sử dụng EM1 nước gạo đạt hiệu quả cao nhất
Mặc dù phương pháp sử dụng EM1 Men Vi Sinh Nước Gạo: EM1 Nước Gạo Ủ Phân Nhanh rất đơn giản, nhưng để đạt được chất lượng phân bón tốt nhất như các chuyên gia, bạn cần chú ý đến những chi tiết kỹ thuật sau đây.
Tỷ lệ pha trộn và điều kiện môi trường lý tưởng
Tỷ lệ pha trộn không chỉ dừng lại ở việc pha EM với nước gạo, mà còn là sự cân bằng giữa các thành phần trong đống ủ.
- Tỷ lệ C/N (Carbon/Nitơ): Để vi sinh vật trong EM1 Men Vi Sinh Nước Gạo: EM1 Nước Gạo Ủ Phân Nhanh hoạt động tối ưu, tỷ lệ C/N của nguyên liệu ủ nên dao động từ 25/1 đến 30/1. Các vật liệu giàu Nitơ (màu xanh) bao gồm rau tươi, cỏ xanh, phân động vật. Các vật liệu giàu Carbon (màu nâu) bao gồm lá khô, rơm, trấu, bìa carton. Nếu quá nhiều Nitơ, đống ủ sẽ bị bết dính và có mùi khai. Nếu quá nhiều Carbon, quá trình phân hủy sẽ diễn ra rất chậm.
- Độ pH: Vi sinh vật EM hoạt động tốt nhất trong môi trường có độ pH từ trung tính đến hơi axit (5.5 – 7.0). Nước gạo có tính axit nhẹ sau khi lên men là môi trường rất phù hợp. Tuy nhiên, tránh cho quá nhiều các loại vỏ trái cây có tính axit cao như cam, chanh vào cùng một lúc vì có thể làm giảm pH quá sâu, gây ức chế ngược lại vi sinh vật.
- Nhiệt độ môi trường: Quá trình lên men và phân hủy diễn ra tốt nhất ở nhiệt độ từ 25-40 độ C. Vào mùa đông, bạn nên che đậy đống ủ kỹ hơn bằng bạt hoặc bao tải dứa để giữ nhiệt, giúp hệ vi sinh vật không bị rơi vào trạng thái ngủ đông.
Cách bảo quản chế phẩm EM1 nước gạo đúng cách
Dung dịch EM1 Men Vi Sinh Nước Gạo: EM1 Nước Gạo Ủ Phân Nhanh sau khi nhân sinh khối là một “thực thể sống”. Nếu không được bảo quản đúng cách, các vi sinh vật có lợi sẽ chết đi và bị thay thế bởi các vi khuẩn gây hại.
- Đựng trong vật chứa phù hợp: Nên sử dụng chai nhựa hoặc can nhựa có nắp vặn. Tránh dùng chai thủy tinh vì trong quá trình lên men tiếp diễn, vi sinh vật sinh khí CO2 có thể làm tăng áp suất bên trong dẫn đến nổ chai.
- Xả khí định kỳ: Trong 1-2 tuần đầu sau khi nhân sinh khối, bạn nên vặn nhẹ nắp chai mỗi ngày một lần để xả bớt khí gas tích tụ bên trong, sau đó vặn chặt lại ngay.
- Tránh ánh sáng và nhiệt độ cao: Ánh nắng mặt trời có chứa tia UV có thể tiêu diệt vi khuẩn quang hợp và các lợi khuẩn khác. Hãy bảo quản can EM1 nước gạo ở nơi tối, mát mẻ, nhiệt độ ổn định.
- Thời gian sử dụng: Dung dịch EM1 thứ cấp từ nước gạo nên được sử dụng tốt nhất trong vòng 3-6 tháng. Nếu thấy dung dịch có mùi hôi thối, màu sắc chuyển sang đen thẫm hoặc có nấm mốc đen xuất hiện, đó là dấu hiệu chế phẩm đã bị hỏng và không nên sử dụng để ủ phân hay tưới cây.

Câu hỏi thường gặp (FAQ)
Trong quá trình triển khai áp dụng EM1 Men Vi Sinh Nước Gạo: EM1 Nước Gạo Ủ Phân Nhanh, người dùng thường gặp phải một số thắc mắc phổ biến. Dưới đây là giải đáp chi tiết từ góc độ chuyên gia.
EM1 nước gạo có thể dùng cho mọi loại rác thải không
Về cơ bản, EM1 Men Vi Sinh Nước Gạo: EM1 Nước Gạo Ủ Phân Nhanh có phổ tác động rất rộng và có thể xử lý hầu hết các loại rác thải hữu cơ sinh hoạt và nông nghiệp. Tuy nhiên, hiệu quả sẽ khác nhau tùy vào đặc tính vật lý của rác:
- Rác thải nhà bếp (rau, củ, quả, cơm thừa): Đây là nhóm dễ phân hủy nhất. EM1 nước gạo xử lý cực kỳ nhanh chóng, thường chỉ mất khoảng 15-20 ngày là rác đã rã nát.
- Phân chuồng (phân gà, bò, heo): EM1 nước gạo rất hiệu quả trong việc khử mùi hôi đặc trưng của phân chuồng và tiêu diệt hạt cỏ dại cũng như mầm bệnh ký sinh.
- Vật liệu có hàm lượng Lignin cao (cành cây già, gỗ vụn, vỏ dừa): Nhóm này đòi hỏi thời gian lâu hơn. Mặc dù EM1 nước gạo có chứa vi khuẩn phân giải cellulose nhưng với cấu trúc gỗ bền vững, bạn cần băm thật nhỏ và có thể phải ủ kéo dài từ 3-5 tháng.
- Lưu ý đặc biệt: Không nên đưa các loại chất thải không hữu cơ (nhựa, thủy tinh, kim loại) hoặc các loại rác thải chứa hóa chất độc hại, dầu mỡ động vật quá nhiều vào đống ủ vì chúng sẽ làm chết vi sinh vật và gây ô nhiễm thành phẩm.
Thời gian ủ phân bằng EM1 nước gạo mất bao lâu
Thời gian hoàn thành một mẻ phân ủ bằng EM1 Men Vi Sinh Nước Gạo: EM1 Nước Gạo Ủ Phân Nhanh không cố định mà phụ thuộc vào ba yếu tố chính: loại nguyên liệu, kỹ thuật ủ và điều kiện thời tiết.
- Ủ rác thải xanh (rau cỏ, vỏ trái cây): Nếu áp dụng đúng kỹ thuật xịt ẩm bằng EM1 nước gạo và đảo trộn thường xuyên, phân có thể sử dụng được sau 20 – 30 ngày. Lúc này rác đã chuyển sang màu nâu đen, không còn mùi hôi và tơi xốp.
- Ủ phân chuồng trộn phụ phẩm nông nghiệp (rơm, trấu): Thời gian trung bình dao động từ 45 – 60 ngày. Đây là khoảng thời gian cần thiết để các chất hữu cơ phức tạp chuyển hóa hoàn toàn thành mùn và các khoáng chất dễ tiêu.
- Phương pháp ủ yếm khí (Bokashi): Nếu bạn ủ trong thùng kín hoàn toàn với dung dịch EM1 nước gạo đậm đặc, quá trình lên men diễn ra trong khoảng 2 tuần. Sau đó, bạn lấy phần “rác đã lên men” này chôn xuống đất, sau thêm 2 tuần nữa là rác sẽ tan biến hoàn toàn vào đất, tạo thành vùng đất cực kỳ màu mỡ.
Việc ứng dụng EM1 Men Vi Sinh Nước Gạo: EM1 Nước Gạo Ủ Phân Nhanh không chỉ là một kỹ thuật canh tác, mà còn là thể hiện trách nhiệm của chúng ta đối với môi trường. Bằng cách tận dụng nước vo gạo bỏ đi và sức mạnh của công nghệ vi sinh EM1, bạn đang trực tiếp góp phần giảm thiểu lượng rác thải ra môi trường, đồng thời kiến tạo nên một khu vườn xanh tươi, khỏe mạnh và hoàn toàn tự nhiên. Hãy bắt đầu ngay hôm nay để trải nghiệm sự thay đổi kỳ diệu từ những hạt vi sinh nhỏ bé nhưng đầy quyền năng này.
